太阳成集团tyc151cc新闻

太阳成集团tyc151cc新闻

喜报!公司教师获2021年四川省科学技术进步奖2项

来源: | 发布时间:2022/03/29 14:29:50 | 编辑:太阳成集团tyc151cc | 审核: | 点击:
审核


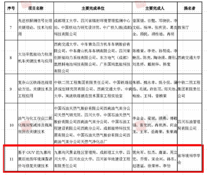
近日,四川省科学技术奖励大会举行,会上公布了2021年度四川省科学技术奖获奖名单。公司唐亚教授参与完成的“基于OUV的九寨沟震后地质环境调查评价与修复关键技术”获四川省科学技术进步奖一等奖 戴靠山教授牵头完成的建筑结构智能监测与性能提升关键技术”获四川省科学技术进步奖二等奖。祝贺获奖老师!



 

 

 

TOP