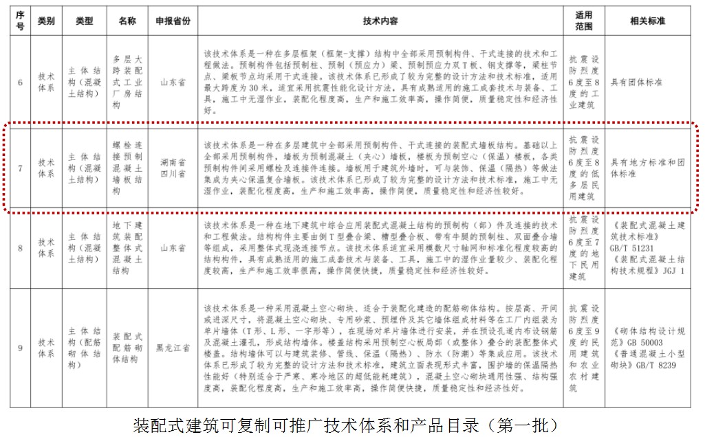
为贯彻落实党中央、国务院关于大力发展装配式建筑的决策部署,推动装配式建筑高质量发展,推动先进技术体系和产品应用,引导行业技术进步,助力好房子建设,住房和城乡建设部于2025年03月12日发布了《装配式建筑可复制可推广技术体系和产品目录(第一批)》,包括全国32项技术,由公司熊峰教授团队研发的“螺栓连接预制混凝土墙板结构”技术体系入选。该技术体系先后入选了2022年四川省住房城乡建设领域推广应用新技术(第一批)和2023年川渝地区城乡建设领域推广应用新技术(第一批),现又被住房和城乡建设部认可,标志着螺栓连接预制混凝土墙板结构技术成熟,可在全国大面积推广应用。

熊峰教授团队一直聚焦装配式建筑发展与建筑业全面转型升级的重大需求,通过系统而深入地开展技术、工艺及产业全链条创新,提出了螺栓连接预制混凝土墙板结构技术体系,成功攻克了装配式混凝土结构干式连接的技术难题,解决了传统装配式混凝土结构湿法连接复杂繁琐、建造成本高、对环境污染大等问题,实现了结构100%装配、抗震安全可靠、建造方便快捷、绿色低碳节能、成本经济、可拆卸再利用、宜居舒适七大优势。具体技术突破如下:
(1)首次提出了预制混凝土构件的螺栓干式连接技术,避免了现场二次浇筑,显著提升了施工效率,实现了建造过程的绿色环保和全生命周期的可拆卸。
(2)首次建立了全干式螺栓连接预制混凝土墙板结构体系,结构构件采用保温-结构-围护一体化墙板,大幅缩短了施工周期。
(3)完成了我国最大足尺振动台试验,结构能够抵抗0.8g的极震。
(4)首次提出了基于“非等同现浇”的螺栓连接预制混凝土墙板结构抗震设计方法,填补了相关理论研究的空白。
螺栓连接预制混凝土墙板体系已有大量工程应用,例如在16省/直辖市建设了39个乡村共享农庄,在西藏建设了11个集中连片边境村,建筑面积超过60万平方米。工程实践证明,该体系建造速度快,经济效益高,具有明显的技术先进性。

典型应用案例:四川新津张河村集趣共享农庄

典型应用案例:西藏集中连片边境村
未来,熊峰教授将带领团队继续在装配式建筑领域耕耘,不断突破技术壁垒,致力于高效转化,探索绿色低碳、安全舒适的装配式建筑新体系,助力乡村振兴战略与建筑业绿色发展。